
一、权威认证:省级官方认证,锁定高耗行业需求
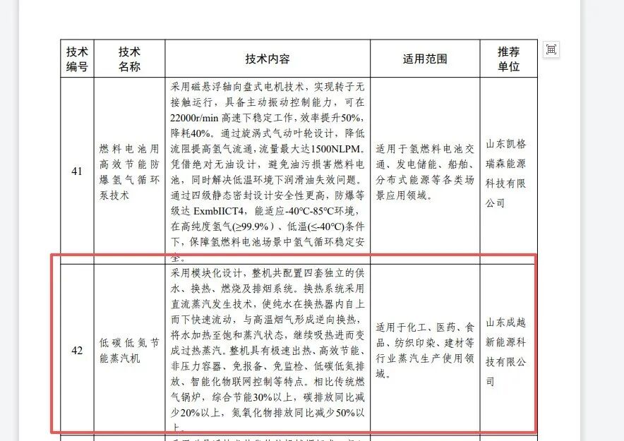
2025年9月22日,山东省科学技术厅发布《2025年山东省绿色低碳技术成果目录》,山东成越新能源科技有限公司的“低碳低氮节能蒸汽机”(技术编号42),凭借突出的节能效果与环保优势成功入选。

这一官方认证不仅是对技术的权威肯定,更精准匹配精细化工、生物制药、食品加工、纺织印染、酿酒蒸馏、饲料生产等依赖蒸汽的高耗行业需求,为企业提供降本增效、合规发展的“金钥匙”。其创新的蒸汽托管模式详情,可查阅目录P104页深入了解。
二、行业痛点:蒸汽刚需背后,三大难题困扰企业
蒸汽是工业企业生产链的“刚需能源”,但“高能耗、高排放、高运维成本”三大问题长期制约企业发展,具体行业痛点如下:
·精细化工:传统蒸汽设备热效率低,既浪费燃料成本,又可能因温度不稳定影响产品质量;
·生物制药:对蒸汽洁净度、排放要求严苛,传统设备难以同时满足“合规”与“节能”双重需求;
·食品加工/纺织印染/酿酒蒸馏/饲料生产:普遍面临“想减碳怕投入高、想降本怕影响产能”的两难困境。 而山东成越新能源的“低碳低氮节能蒸汽机技术”,正是针对这些痛点研发的解决方案。
三、技术优势:三大核心能力,破解行业困境
作为省级认证的绿色低碳技术,该蒸汽机凭借三大核心优势,全方位满足企业需求:
·节能性突出:采用高效换热+智能控温技术,热效率较传统设备提升30%以上,可直接减少天然气、液化气等燃料消耗,长期使用能为企业节省可观能源成本;
·环保性达标:氮氧化物排放浓度<20mg/Nm³,远低于国家超低排放标准,助力企业轻松实现“低碳生产”,规避环保不合规风险;
·适配性广泛:可精准匹配多行业生产特性——既能满足精细化工的高温反应需求,也符合生物制药的洁净蒸汽标准,还能适配食品加工杀菌烘干、酿酒蒸馏精度控温等场景。
四、服务模式:蒸汽托管,实现“零风险、高收益”
除技术本身,山东成越新能源创设的“蒸汽托管模式”更贴合企业实际运营需求,大幅降低企业负担:
·免高额投入,免试错风险:企业无需支付巨额资金采购设备,减轻资金周转压力;完美规避试错风险。
·全流程服务:提供“设备定制→上门安装→全程运维→能耗优化”一体化服务,专业团队根据企业生产规模、蒸汽用量动态调整供应方案;
·稳供应保障:实时监控设备运行状态,定期检修保养,确保蒸汽“用多少供多少,不浪费、不断供”;
·轻运营聚焦:让企业摆脱蒸汽管理的繁琐事务,专注核心生产业务,实现“零风险、高收益”的节能升级。
五、认证价值:跟着省级目录选技术,把握绿色红利
该技术入选省级绿色低碳技术成果目录,意味着其技术成熟度、节能有效性已通过官方严格审核,具备可靠的应用价值。对企业而言,选择该技术可实现双重收益:
·紧跟政策导向,享受绿色发展相关红利;
·切实降低生产、运维成本,提升市场竞争力,实现“降本+减碳”双赢。
六、企业邀约:有蒸汽难题?立即联系获取方案
若您是精细化工、生物制药、食品加工、纺织印染、酿酒蒸馏、饲料生产等领域的企业,正受“蒸汽能耗高、排放不达标、运维繁琐”等问题困扰,欢迎立即联系,获取专属解决方案!
山东成越新能源科技有限公司是一家专注于研发节能环保、低碳排放蒸汽发生器,山东成越新能源科技有限公司欢迎您的来电咨询。